廣州
| 切換城市
請登錄
全部課程分類
一年級
小學
二年級
三年級
四年級
五年級
六年級
七年級
八年級
九年級
高中英語
首頁
課程
關於我們
資訊公告
分必得伴學備考
聯係客服
聯係電話
熱線電話
關注我們
訂閱號
服務號
首頁
站內資訊
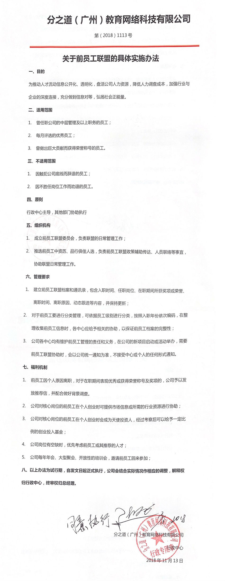
分之道|關於前員工聯盟成立的通知及具體實施辦法
分之道|關於前員工聯盟成立的通知及具體實施辦法
發布日期:2018-11-14
閱讀:6362次
簡介
推動人才流動信息公開化、透明化,盤活公司人力資源,降低人力調查成本,加強行業與企業的深度連接,充分做到信息對等,弘揚社會正能量。
推薦資訊
【重磅】分之道按下沙龍師鍛造營“重啟鍵”!
2020-05-29
喜訊 | 比音勒芬&分之道投資入股簽約儀式圓滿舉行!
2020-04-02
【官宣】分之道APP正式上線!
2020-03-31
【分之道APP】即將上線試運營啦!
2020-03-23
●
聯係我們
●
購買課程流程
●
用戶注冊協議
●
喜訊 | 比音勒芬&分之道投資入股簽約儀式圓滿舉行!